|
|
 |
| ICT原理介绍 |
一.隔离 ( Guarding )原理
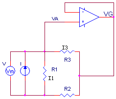
隔离为ICT量测很重要的一种应用技术,乃是将待测零件相连接的零件给予隔离,使待测零件的量测不受影响,如下图所示,应用运算放大器设计之电压随耦器,使输出电压 ( VG )与其输入电压 ( VA )相等,及运算放大器之两输入端间虚地 ( Virtual Ground )的原理,使得与待测零件相连的零件之两端同电位,而不会产生分流来影响待测零件的量测,如同是已将将待测零件相连接的零件给予隔离。
经由隔离之实施后,流经R1的电流几近零,不致影响R之量测。
由于VG=VA,因此I3=0 所以R1=V/I1 隔离 ( Guarding )基本原理图
定电流测量法
如下图所示,为被使用测量大电阻的测量法,乃是应用欧姆定律 ( Ohm’s Law ):R = V / I,提供定电流源至待测电阻,再由其两端所量测之电压值,来计算待测电阻之阻值。 定电流/电压测量法
如下图所示,为常被使用之电阻的测量法,乃是应用反相放大器 ( Inverting Amplifier )原理:Vo = -Vi * Rf / R,计算出待测电阻Rdut= -Vi * Rf / Vi。  二.电容器的测试原理 定电压测量 ( MODE C ) 
如上图所示应用运算放大器 ( OPA )之反相放大原理:Vo = -V * R / Xc,其中Xc =1/ ( 2fC )乃电容所产生的电抗,f为交流定电压的频率,再以角加速度『 = 2f』来代表,则可由公式:C = -Vo / ( V * * R ),来计算出电容之值 定电流测量 ( MODE C )
当电容值为10uF以上时,计算机会自动设定DC电容量测法。此法是用DC定电流来使待测电容充电,然后由充电的时间可算出电容值。 
如上图所示由于在充电电压与其充电时间成线性关系,故可由其斜率,来计算出待测电容之值。 三.电感器的测试原理
定电压测量 ( MODE L )

如上图所示应用运算放大器 ( OPA )之反相放大原理:Vo = -V * R / XL,其中XL = ( 2fL )乃电感所产生的电抗,f为交流定电压的频率,再以角加速度『 = 2f』来代表,则可由公式:L =- V * R / ( * V0 ),来计算出电感之值。
四.普通二极管的测试方法 (MODE D)
二极管采用如下图所示之顺向电压测量法,来辨别二极管的好坏,正常的硅 ( Silicon )二极管之顺向电压约为0.7V,而锗 ( Germanium )二极管之顺向电压约为0.3V。

五.晶体管的测量原理 ( 三端点 ) ( MODE TR )
晶体管的测量方法如下图从晶体管的基极 ( Base )送脉波电压,由于晶体管工作于饱和状态 ( Saturation Status )时集极与射极之间所测量的电压 ( Vce )会小于0.2V以下,因此可藉之来辨别晶体管的好坏。

六.短/开路的测试原理 ( Open/Short Test )
学习短路表 ( Learning Short Pin Group Table )
短/开路 ( Open/Short ) 的测试数据可由学习一个良品的电路板而得。当学习时,计算机会测量任意两个测试点 ( Test point )之间的阻值,然后产生一个短路表 ( Short Pin Group Table ),学习时,任意两点间的阻值小于20Ω(初使值)即被判定两点间为短路,否则为开路。
短/开路测试
短/开路测试是根据上述短路表的资料来做测试;先做短路测试 ( Short Test )再做断路测试 ( Open Test ),说明如下 :
开路测试是测试在同一短路群 ( Short Pin Group )里的每一测试点间 ( Test point )是否有断路现象,判别开路的基准阻值是80Ω(初使值);也就是说任意二点间的阻值如果大于80Ω(初使值),则被判定为开路错误 ( Open Fail )。 短路测试是测试任意一短路群的测试点和其它短路群的测试点之间,是否有短路现象,判别短路的基准是5Ω(初使值);也就是说,如果任意两点间的阻值是小于5Ω(初使值),则被判定为短路错误 ( Short Fail )。
|
|
|