 |
自動光學檢測儀(AOI)系列 |
 |
功能測試系統 |
 |
Scara機器人應用開發 |
 |
測試治具系列 |
 |
其他品牌及二手設備系列 |
 |
配件及耗材系列 |
|
 |
| ICT原理介绍 |
一.隔離 ( Guarding )原理
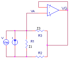
隔離為ICT量測很重要的一種應用技術,乃是將待測零件相連接的零件給予隔離,使待測零件的量測不受影響,如下圖所示,應用運算放大器設計之電壓隨耦器,使輸出電壓 ( VG )與其輸入電壓 ( VA )相等,及運算放大器之兩輸入端間虛地 ( Virtual Ground )的原理,使得與待測零件相連的零件之兩端同電位,而不會產生分流來影響待測零件的量測,如同是已將將待測零件相連接的零件給予隔離。
經由隔離之實施後,流經R1的電流幾近零,不致影響R之量測。
由於VG=VA,因此I3=0 所以R1=V/I1 隔離 ( Guarding )基本原理圖
定電流測量法
如下圖所示,為被使用測量大電阻的測量法,乃是應用歐姆定律 ( Ohm’s Law ):R = V / I,提供定電流源至待測電阻,再由其兩端所量測之電壓值,來計算待測電阻之阻值。
定電流/電壓測量法
如下圖所示,為常被使用之電阻的測量法,乃是應用反相放大器 ( Inverting Amplifier )原理:Vo = -Vi * Rf / R,計算出待測電阻Rdut= -Vi * Rf / Vi。 
二.電容器的測試原理
定電壓測量 ( MODE C ) 
如上圖所示應用運算放大器 ( OPA )之反相放大原理:Vo = -V * R / Xc,其中Xc =1/ ( 2fC )乃電容所產生的電抗,f為交流定電壓的頻率,再以角加速度『 = 2f』來代表,則可由公式:C = -Vo / ( V * * R ),來計算出電容之值
定電流測量 ( MODE C )
當電容值為10uF以上時,電腦會自動設定DC電容量測法。此法是用DC定電流來使待測電容充電,然後由充電的時間可算出電容值。 
如上圖所示由於在充電電壓與其充電時間成線性關係,故可由其斜率,來計算出待測電容之值。
三.電感器的測試原理
定電壓測量 ( MODE L )

如上圖所示應用運算放大器 ( OPA )之反相放大原理:Vo = -V * R / XL,其中XL = ( 2fL )乃電感所產生的電抗,f為交流定電壓的頻率,再以角加速度『 = 2f』來代表,則可由公式:L =- V * R / ( * V0 ),來計算出電感之值。
四.普通二極體的測試方法 (MODE D)
二極體採用如下圖所示之順向電壓測量法,來辨別二極體的好壞,正常的矽 ( Silicon )二極體之順向電壓約為0.7V,而鍺 ( Germanium )二極體之順向電壓約為0.3V。
 五.電晶體的測量原理 ( 三端點 ) ( MODE TR )
電晶體的測量方法如下圖從電晶體的基極 ( Base )送脈波電壓,由於電晶體工作於飽和狀態 ( Saturation Status )時集極與射極之間所測量的電壓 ( Vce )會小於0.2V以下,因此可藉之來辨別電晶體的好壞。

六.短/開路的測試原理 ( Open/Short Test )
學習短路表 ( Learning Short Pin Group Table )
短/開路 ( Open/Short ) 的測試資料可由學習一個良品的電路板而得。當學習時,電腦會測量任意兩個測試點 ( Test point )之間的阻值,然後產生一個短路表 ( Short Pin Group Table ),學習時,任意兩點間的阻值小於20Ω(初使值)即被判定兩點間為短路,否則為開路。
短/開路測試
短/開路測試是根據上述短路表的資料來做測試;先做短路測試 ( Short Test )再做斷路測試 ( Open Test ),說明如下 :
開路測試是測試在同一短路群 ( Short Pin Group )裏的每一測試點間 ( Test point )是否有斷路現象,判別開路的基準阻值是80Ω(初使值);也就是說任意二點間的阻值如果大於80Ω(初使值),則被判定為開路錯誤 ( Open Fail )。 短路測試是測試任意一短路群的測試點和其他短路群的測試點之間,是否有短路現象,判別短路的基準是5Ω(初使值);也就是說,如果任意兩點間的阻值是小於5Ω(初使值),則被判定為短路錯誤 ( Short Fail )。
|
|
|